网站首页
编办概况
编办动态
政务公开
理论前沿
体制改革
机构编制管理
事业单位登记
监督检查
资料下载
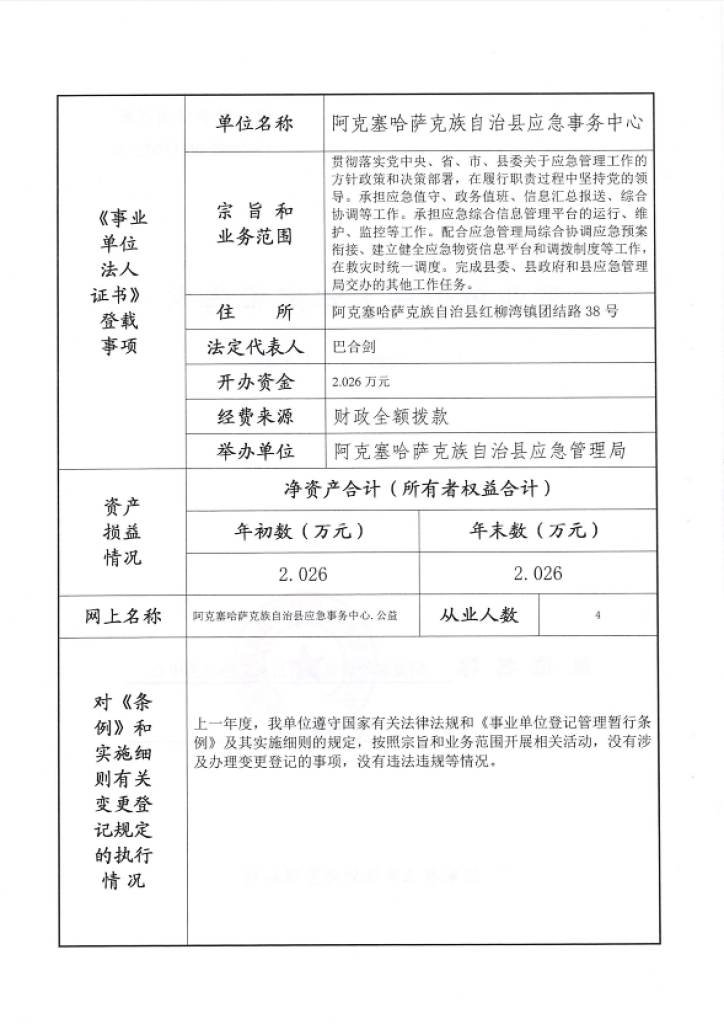
阿克塞县2025年度事业单位法人年报公示--阿克塞哈萨克族自治县应急事务中心
【来源: | 发布日期:2026-01-22 】 【选择字号:
大
中
小
】
编办概况
通知公告
阿克塞县2025年度事业单位法...
阿克塞县2025年度事业单位法...
阿克塞哈萨克族自治县卫生计...
阿克塞哈萨克族自治县动物疫...
阿克塞哈萨克族自治县政府投...
阿克塞哈萨克族自治县阿克清...
阿克塞哈萨克族自治县国土资...
阿克塞哈萨克族自治县农产品...
关于公布阿克塞县政府部门权...
阿克塞哈萨克族自治县大苏干...
阿克塞哈萨克族自治县小苏干...
阿克塞哈萨克族自治县气象站...
阿克塞哈萨克族自治县红柳沟...
阿克塞哈萨克族自治县当金山...
阿克塞哈萨克族自治县土地收...
-------中央机构-------
中国机构编制网
-------国家机构-------
-------国家部委-------
-------各省编办-------
甘肃机构编制网
-------省内机构-------
肃北县机构编网
敦煌市机构编网
瓜州县机构编网
玉门市机构编网
金塔县机构编网
肃州区机构编网
酒泉机构编制网